2025.11.14 お知らせ
【お知らせ】こども性暴力防止法に関するアンケート調査へのご協力のお願い
こども家庭庁が実施する「こども性暴力防止法に関するアンケート調査」について、皆様へご案内いたします。
本アンケートは、令和8年12月に施行予定の「こども性暴力防止法」について、
教育・保育・民間教育事業者における認知状況を把握し、国が今後行う周知・広報の在り方を検討するための重要な基礎調査です。
■アンケート概要
対象:教育・保育・民間教育事業者(学習塾を含む)
回答方式:Webフォーム(約10分)
回答期限:令和7年11月28日(金)
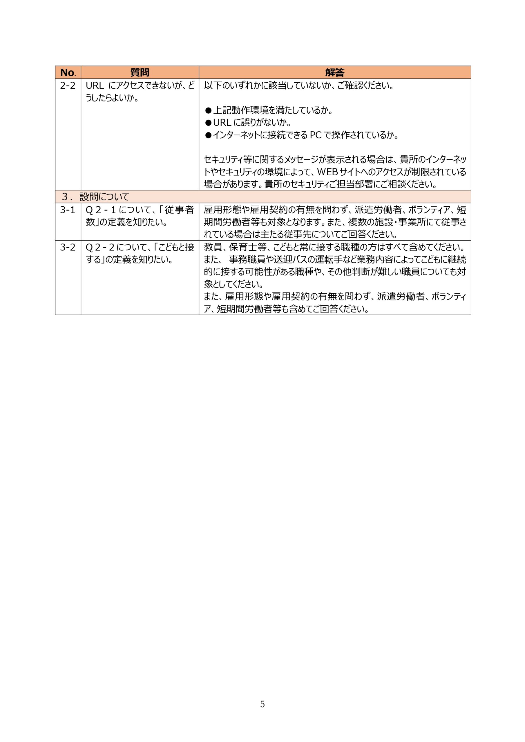
■回答される際の注意事項
回答は「現時点の認知状況」でそのままご回答ください。
回答内容は送信後に修正ができませんのでご注意ください。
■アンケートフォーム
https://r10.to/h82l6a
皆様のご協力を何卒よろしくお願い申し上げます。
_v1.00_page-0001-scaled.jpg)
_v1.00_page-0002-scaled.jpg)
_v1.00_page-0003-scaled.jpg)
_v1.00_page-0004-scaled.jpg)

最近のコメント